智慧大课堂

个人中心
搜索
智慧大课堂
 

中考数学知识点梳理图

来源:中华大课堂

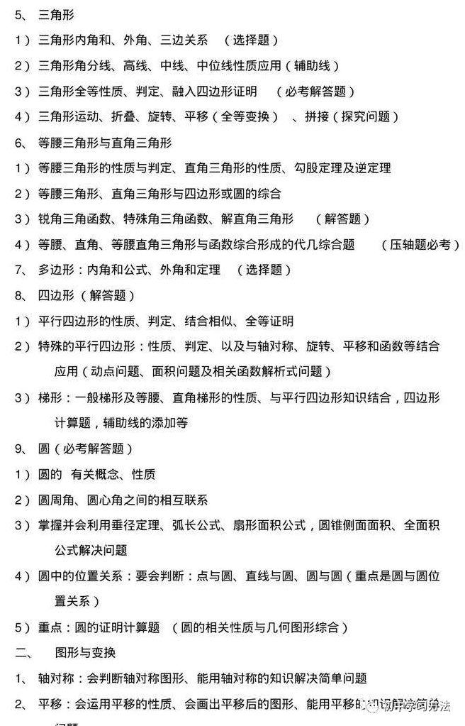
图片

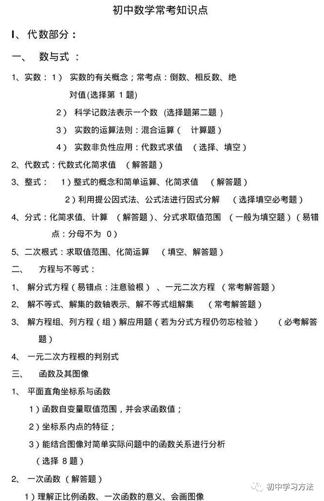
图片

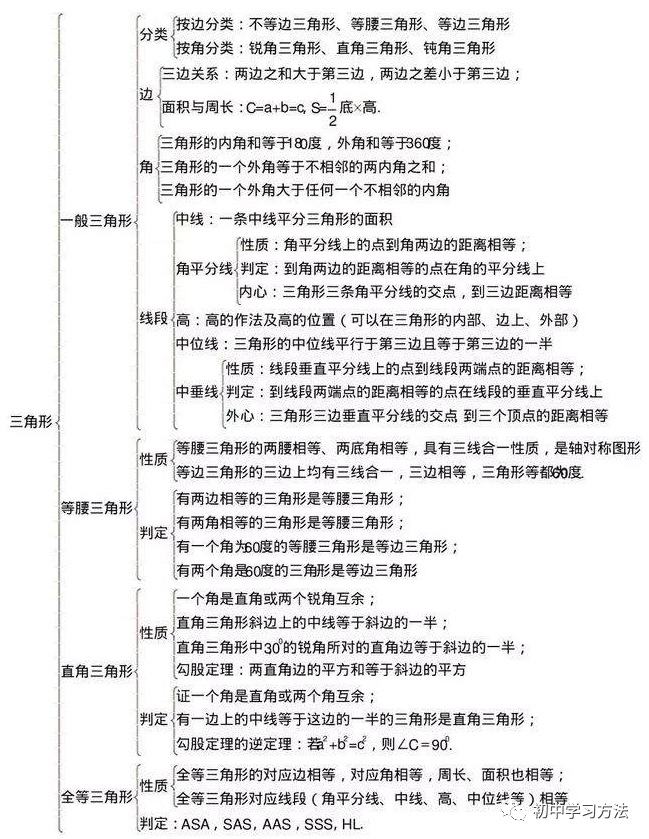
图片

图片

图片

图片

图片

图片

图片

图片

图片

图片

图片

精彩回顾

☞中考数学动点问题

☞中考数学几何专题复习

☞中考数学解答题常见类型

☞中考数学常见几何模型简介

☞中考数学常见辅助线的作法

☞中考数学必备公式大全

☞中考数学中的最值问题解法

☞中考数学二次函数中求点坐标

☞中考数学总复习资料(备考大全)

☞中考数学知识点总结(完整版)

☞中考数学常用公式和定理大全

☞中考数学压轴题解题技巧超详细

☞中考数学之平面几何最全总结 经典习题

☞中考数学函数综合题型及解题方法讲解

☞中考数学压轴题解题技巧及训练(完整版)

☞中考数学之四点构成的四边形是平行四边形

☞中考数学基本考点归纳梳理总结(附考点答案)

☞中考数学压轴题归类复习(十大类型附详细解答)


初中资料九数
阅读原文
阅读9011
分享
下一篇:中考语文知识点归纳
上一篇:初中三年英语全部知识点总结
主页
个人中心
电脑版

中华大课堂   版权所有

备案图标(1).png蒙公网备案15010502001871号

电脑版
发表评论
  • 登录评论
  • 匿名评论
提交
提交
主页
个人中心
电脑版

中华大课堂   版权所有

备案图标(1).png蒙公网备案15010502001871号

电脑版
首页
交费须知
网站简介
在线留言
电话咨询